233乐园拥有上万款不同类型的游戏资源,在平台中将会为用户提供超多的游戏攻略,都是大神制作的视频攻略,帮助用户能够更好闯关海量游戏,233乐园中还将会有超多活动等你来参加,让用户能够在平台中免费得到超多的道具奖励,软件中还将打造社区功能,各个热门都将拥有超多玩家在社区中分享自己的游戏画面,轻松探讨游戏内容。
应用背景:
233乐园能够为用户提供游戏资源的服务,在平台中更有超多小游戏可以云玩,用户无需,即点即玩,更有超多功能等你来体验,帮助用户能够通过每天参加获得获得平台专属礼包奖励,帮助用户能够在各个游戏中体验到更多乐趣。
233乐园如何申请退款?
1、打开软件,点击“我的”板块;

2、在这里点击“客服入口”;

3、选择充值问题;

4、如是未成年充值,则可以选择第一项“未成年充值退款”;

5、接着在微信中搜索“龙威互动客服中心”公众号,并予以关注。

6、关注之后选择“充值退款”,不要急着申请,可以先点击申请注意事项;

7、先在下面看看退款的注意事项;

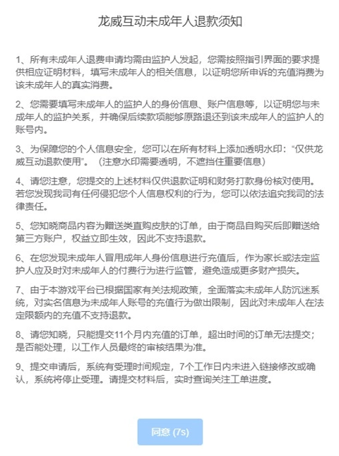
8、接着点击“申请入口”,进入后会出现未成年人退款须知,此处的内容一定要留意查看哦!

9、看玩之后需要准备以下材料,
身份证明
材料1:未成年人出生证明
材料2:监护人户口簿户主页
材料2:监护人户口簿的个人页
材料2:未成年(小孩)户口簿个人页
拍摄一段您的小孩玩游戏的视频
充值的游戏区服、游戏ID截图
账号实名认证人手持身份证照片
账号实名认证人与未成年人关系证明

10、以及消费证明和特殊材料证明
消费证明:支付渠道流水证明;
特殊材料证明:可用于证明是孩子进行充值的材料包含但不限于游戏内聊天记录、充值时的监控视频等。

以上材料整理完毕后即可提交,提交后工作人员会予以审核,申请结果最终以工作人员的审核意见为准。
233乐园应用特色:
1、资源丰富,有趣内容随心看
2、智能推荐,准确了解你喜好
3、关注作者,最新动态抢先看
4、活动时间内,每游戏5分钟,可获得现金红包一个
5、节省你的内存,在应用中,免安装5秒极速开启游戏之旅
233乐园应用功能:
1、游戏社区
交流游戏中的有趣顾间
2、兴趣社区
加入火热的游戏社区
3、游戏快报
获取新鲜的游戏资讯
4、关注Ta
不再错过Ta的动态
233乐园推荐理由:
1、提供省内存省流量等优化功能,告别卡顿延迟,自动为你管理内存,提高手机运行和新启动速度30%。
2、每天都会上新百款精心挑选的小游戏。无论是单机游戏、免费游戏,还是休闲小游戏,233小游戏盒都一应俱全。
3、来这里不仅可以玩游戏打发时间,还可以很好的来释放自己工作的压力。
4、涵盖的游戏类型十分丰富,让你每天都有玩不玩的游戏,体验感超有趣。
小编点评:
专业的游戏盒子,超多资源都可以免费,轻松体验试玩。






冷链多多
喵小二
装备前线
真酒网
Crushon AI
试卷拍拍
Bitcomet
bt磁力猪
数字项目平台