Julian's Editor作为一款兼具社交属性的游戏创作与体验平台,特别适合缺乏编程基础却渴望设计游戏的初学者。它更看重用户的创意构思与实践能力,助力大家打造专属的游戏天地。你可以根据个人想法定制游戏内容,尽管平台本身仅支持简易平面游戏的开发,但通过自主设计玩法机制,完全能突破形式局限,让这类游戏变得生动有趣。从角色形象到道具元素,再到故事剧情,所有环节都能由你亲手创作。
创游世界国际版介绍
有一款名为Julian’s Editor的游戏创作工具,它能让用户在无需编写代码的情况下打造专属游戏。借助该工具,人们可以制作多人互动的游戏作品,还能将成品分享给好友,在移动设备上一同体验游戏乐趣。
任何人都能在朱利安的编辑器里创建游戏,马上动手开始制作吧!
创游世界变量脚本介绍
接下来我们讲四种变量(没错,在我看来是四种)
在创游创作里,除了全局变量和局部变量这两种常见的变量类型外,角色自身的属性值以及数据表中的存储数据,也具备变量的特性,能够像变量一样在创作过程中被灵活调用和修改。
今天我们来对这四类变量展开对比分析,探讨它们的具体应用方式以及适用场景。
我们从哪几个方面进行比较呢?
一、从类型多样性的角度展开比较:上一期我们介绍了多种类型,但部分变量没办法设置为特定类型,这就使得功能相对受限了。
其次,从适用范围的角度展开对比:部分变量具备在整个游戏场景内通用的特性,而另一些变量仅能在所属的特定脚本环境中发挥作用。
第三,在比较不同变量时,需关注其查找和取用的便捷程度。当多个变量均能满足需求时,应优先选择使用起来更便利的那一个。
那么接下来就开始比较吧
第一位选手:全局变量
这个功能模块从最初的1.0版本就已存在(当时仅支持数值格式),即便到了2.0时代,依旧承担着关键角色。
创建全局变量有两种途径:一是通过全局变量模块的对应功能入口来完成;二是借助界面右侧“数据”板块里的相关选项来操作。无论哪种方式,都需配置好变量的标识、属性类别和初始状态这三项关键信息。需要注意的是,全局变量的标识需保持唯一性,且其属性类别一旦确定便无法更改。
在类型丰富度方面表现较为有限,全局变量仅涵盖数字、文本和布尔值这三类。尽管这一设定使得全局变量在应用场景上存在一定约束,但这三种类型恰好是创游过程中使用频率最高的,因此对于大多数用户而言,实际使用体验并不会受到明显影响。
通用范围:全游戏。全局变量覆盖整个游戏(指玩家创建的游戏,而非《创游世界》)。因此全局变量适合做全局性的量,如:经验值、回合数等。全局变量还可以制作消息传输/接收器,让两个脚本互相联通(附:做法 见P1)。
在使用全局变量时,其取用的便捷程度会随着创建数量的增加而下降。因为调用全局变量需要通过专门的模块来选择,当变量数量过多时,从众多选项中找到目标变量会变得耗时费力,因此实际操作中应控制全局变量的创建数量,避免因数量过多导致使用效率降低。
第二位选手:局部变量
创建局部变量有两种方法:一是把“新建局部变量为…”模块拖曳下来,和脚本连接起来;二是在“局部变量”模块里找到新建局部变量的选项,点击之后,脚本顶部会自动生成一个“新建局部变量为…”模块。
“新建局部变量为…”是局部变量依存关系的核心所在,其中左槽负责确定变量的名称(此名称不可重复),右槽则用于设定变量的初始值,而初始值的类型又直接决定了该变量自身的类型。
变量类型的丰富度表现出色,局部变量的类型不受特定限制,而是完全依据初始赋值的类型来确定。
该类变量的适用场景限定为单一脚本文件,其作用域仅覆盖当前所在的脚本,无法在其他脚本环境中被访问或调用。
取用便捷性:略高。
在脚本编写过程中,合理运用特定范围内生效的变量,既能让代码结构更简洁清晰,也便于后续对数据参数进行灵活调整;这类变量在构建具有不确定性的事件场景时,同样能发挥显著作用,帮助实现丰富多样的随机效果。
第三位选手:角色属性
这算得上是一个隐藏变量。日常情况下,它作为组件的属性起着实际作用。实际上,它还能被我们利用。当把角色属性当作变量使用时,需要添加一个用不上的组件,并将对应的组件启用状态设置为假,这样这个属性就
这种方式不会对角色本身造成任何影响,但它的局限性也很突出——没办法给变量设置具体的名称,要是记性不太好,根本记不清每个变量到底是用来做什么的。不过如果后续能推出自定义组件的功能,说不定这个问题就能得到解决了。
类型多样性程度较低。显然,该变量的类型取决于所使用的属性,无法自主控制。
该变量的适用场景通常限定在单个角色内部,部分情况下也可扩展至单一地图范围。其优势在于作用域处于局部变量与全局变量之间,既不会因覆盖范围过广导致资源浪费或冲突,也不会因过于局限而难以满足跨模块需求。此外,该变量的初始值支持在脚本外部进行灵活调整,无需修改代码即可快速配置参数。
该功能的使用便捷程度不高,因为操作时需要依托特定的属性模块,而在查找所需属性的过程中,往往难以快速定位到目标选项。
要是你需要一个能在单个角色内部实现数据互通的变量,那就用这个;其他情况下,建议别用它。
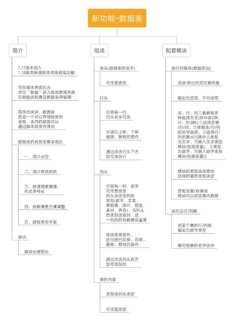
第四位选手:数据表
当前版本的王者在数据层面的呈现情况怎样?(具体的数据说明可查看第二页)每个单元格都承载着数据变量,这些变量的标识可理解为对应表格、行与列的组合。变量的属性由其所属列的属性来界定。
变量的初始值由单元格上的数据决定
该数据表支持的类型选项丰富度处于较高水平,涵盖了数值、文字、布尔值、色彩、素材资源、图像文件、音频片段等多种类别,覆盖范围较为全面,通常情况下能够适配玩家的各类使用场景与需求。
它的适用范畴很宽泛,就像全局变量那样,数据表也能够在整个游戏范围内发挥作用。
取用便捷性:数据表依托表格特性,采用“表-行-列”的定位方式取用数据。基于这一特性,我们能够通过文字查询行/列,或是结合全局变量实现定列查行、定行查列,使多个变量建立关联,从而提升查询效率。同时,脚本长度可大幅压缩。
有些复杂的脚本需求,原本可能需要编写大量代码行才能实现,甚至有人为此耗费大量精力反复调试,最终却发现仅用一行代码就能完成相同功能,这种“代码精简”的情况往往会让投入过多时间的人感到意外。
数据表的调取依赖于表、行、列对应的模块组件,在我看来,它仅有的不足便是该模块的长度偏长,除此之外没有其他问题。
这里需要留意的是,新组件的等级表外观上和数据表很相似,但它在本质上并非数据表,其存储的是各个等级对应的所需经验以及〈角色属性〉,并且也不能按照数据表的方式来取用。
辨析:什么时候用全局变量,什么时候用数据表
当需要多个彼此存在关联的变量时,建议使用数据表;而若只需单个独立的变量,则可采用全局变量。
希望大家充分利用各种变量,做出各种优质的游戏。
游戏亮点
无需掌握编程技能,你也能亲手打造专属游戏,摇身一变成为独立的游戏创作者。
● 在手机上制作游戏的最佳 2D 游戏引擎
● 便捷易用的关卡搭建工具、动画制作编辑器、自定义角色生成器等
和顶尖的移动游戏创作者携手,尽情挥洒你的创意,不受任何束缚地去实现心中所想。
把游戏上线到朱利安的编辑器平台里,这样全球玩家都能体验到啦!
● 制作角色扮演类游戏、平台类游戏、点击类游戏、剧情类游戏、宠物模拟类游戏等
更新日志
v1.34.0版本
性能增强和错误修复。

艺术签名专业版
美册视频编辑制作
作业答案快查
漫自由画画
安卓主题壁纸
喵呜漫画正版
考霸初中历史
真酒网
石头阅读安卓版